Arduino Controlled Slot Machine
After three short years of use, Roni Bandini’s Samsung washing machine started to act erratically, and several technicians looked at it without really fixing the problem. Bandini then decided to take matters into his own hands and replaced its brains with a MKR WiFi 1010 board, along with four relays and a trio of buttons.
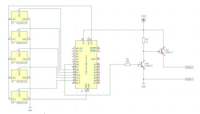
Arduino Controlled Slot Machine Troubleshooting


This new system can control the motor and valves to progress through a wash cycle. It also takes advantage of the Arduino’s WiFi abilities to integrate with Telegram, sending a message to the entire family when the laundry is done.
Nov 21, 2019 They started with an old broken Japanese slot machine, and replaced the control board with an Arduino Due after a lot of reverse engineering and hacking. Scotty did a cool video just on getting.

Future goals for the project include varying the motor speed and making it reverse, but so far it’s a brilliant way to keep a large hunk of metal and plastic out of the junkyard. Code is available on GitHub, and print files for the enclosure are up on Thingiverse.
- Slot machines, the bread and butter of the casino industry, long ago lost their nicknames as “one-armed bandits” when manufacturers did away with the lever gamblers had to pull in order to activate the machine, replacing it with buttons. Now, people can gamble on a real-life slot machine without touching.
- Hello, I am trying to make a slot machine with arduino duemilanove and it seems like I am having a problem with stepper controlling. I need to control 3 steppers and 22 different leds. Also I'm thinking to add ethernet shield to that, to send statistics to internet server.
- Kresimir Spajic, senior vice president of online gaming at Hard Rock International, uses a hand-held tablet computer to activate and play a slot machine located in a room behind him at the Hard.
